首页
/
新闻中心
/
公示公告
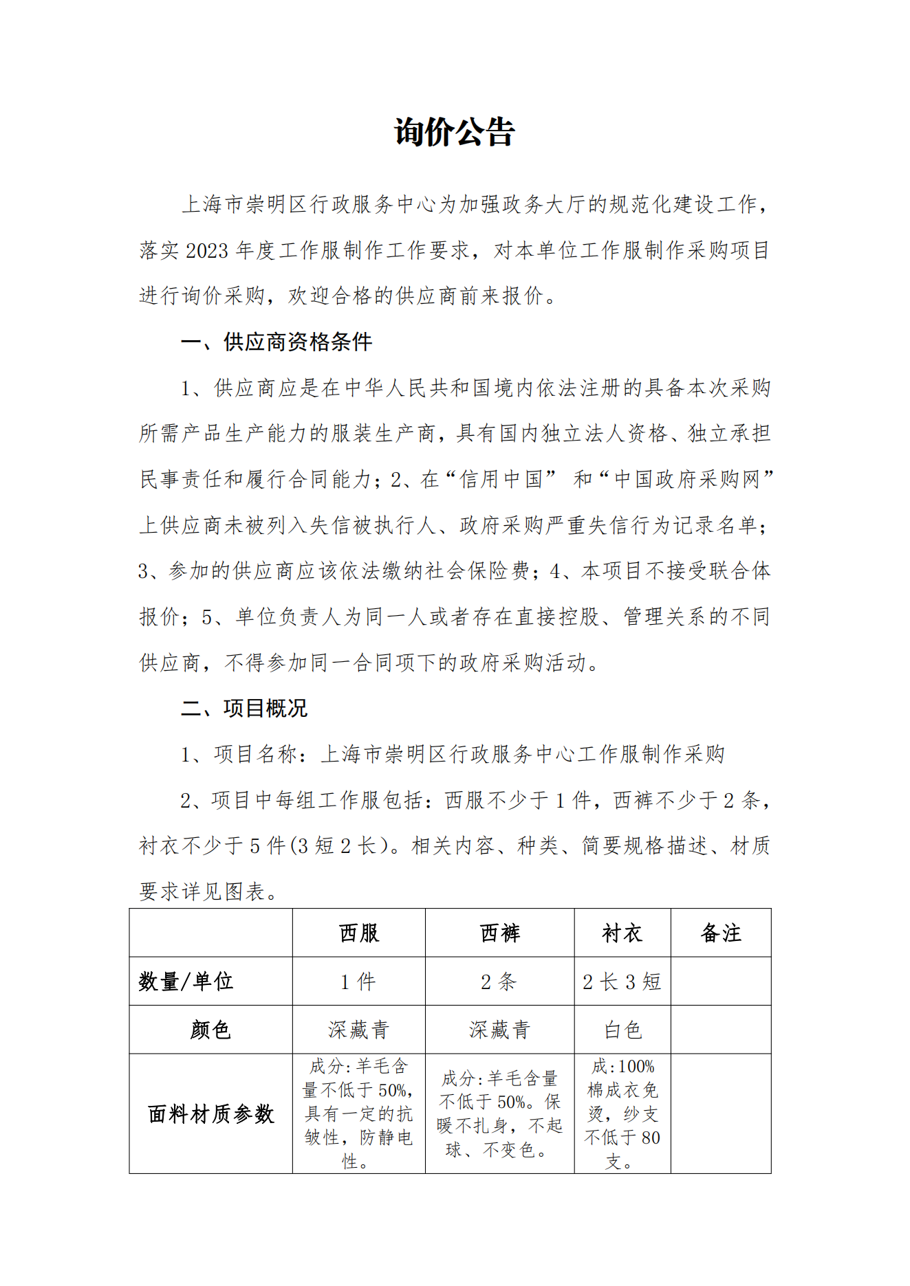
上海市崇明区行政服务中心工作服制作询价公告
信息来源:
区行政服务中心
发布时间:
2023-08-25 17:00
浏览
次
【字体:
标准
加大
特大
】
分享:
附件
询价公告.pdf
打印
收藏
纠错