关于向化镇2022年水产养殖绿色生产方式实施内容的申请

信息来源:平台发布

发布时间:2022-05-27 00:00

浏览

【字体:
  • 索引号:

    SY0024799081202200010

  • 主题分类:

    农业、林业、水利-农业、畜牧业、渔业

  • 公开主体:

    上海市崇明区向化镇人民政府

  • 发文字号:

    沪崇向府〔2022〕18号

  • 成文日期:

    2022-05-19

  • 发布日期:

    2022-05-27

  • 生效日期:

  • 失效日期:

上海市崇明区农业农村委员会:

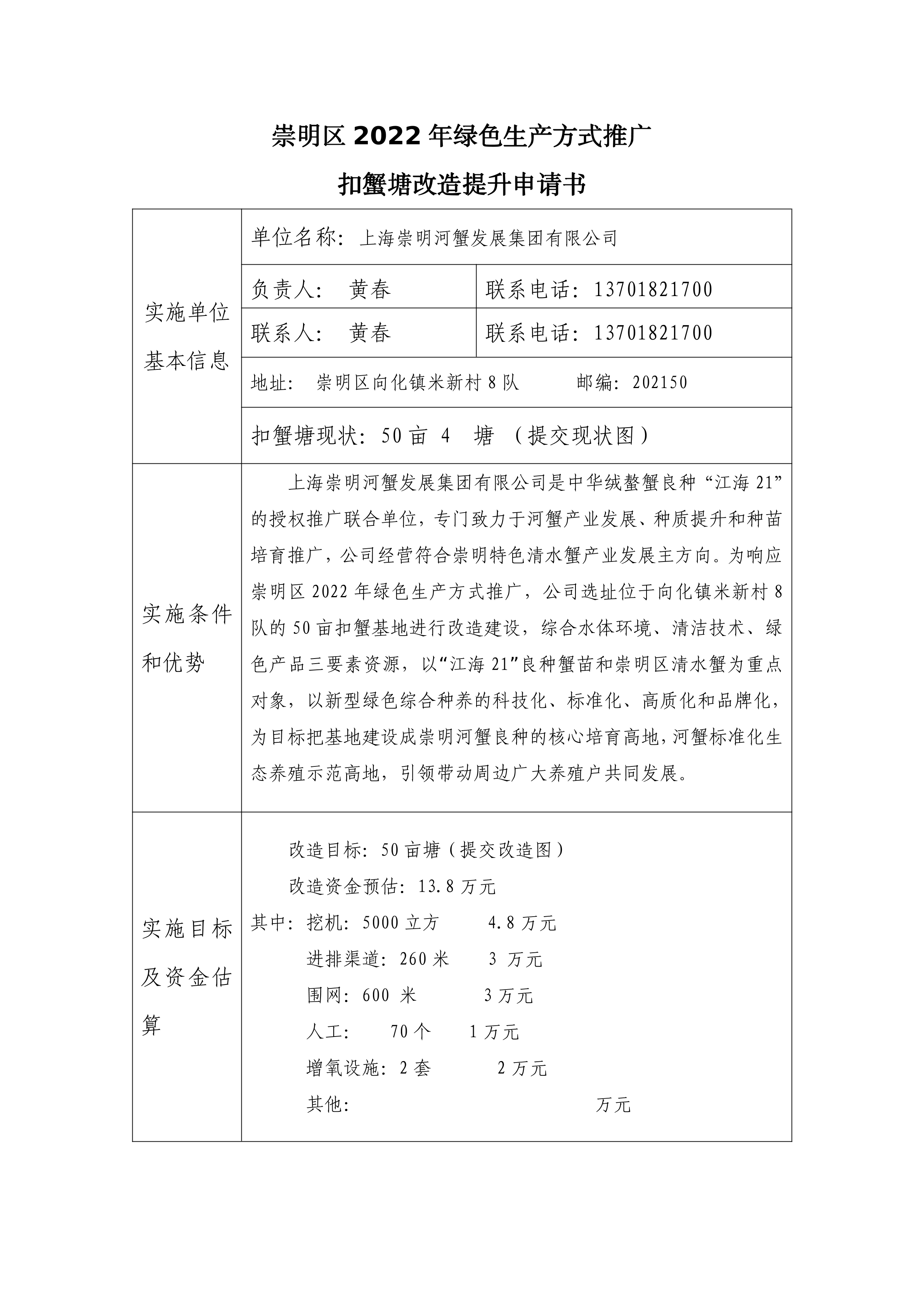
为全面推进向化镇渔业绿色发展,进一步转变渔业发展方式,促进渔业经济高质量发展,按照沪崇发〔2022〕36号文部署,结合我镇渔业生产实际,遴选并推荐政府重点支持、养殖主体基础条件好的生产基地--上海崇明河蟹发展集团有限公司,申报实施水产养殖绿色生产方式,实施的扣蟹塘改造面积为50亩。

特此申请!

附件:《崇明区2022年绿色生产方式推广扣蟹塘改造提升申请书》

 

 上海市崇明区向化镇人民政府

                            2022年5月19日


扫一扫在手机打开当前页
文件预览
附件下载
相关链接
公众评价

0位公众参与评价,0位公众认为信息有帮助。